
【编者按】随着2026年全国两会拉开帷幕,中国正式进入“两会时间”。时值“十五五”开局之年,今年全国两会备受期待,2026年的目标设定和政策定调成为关键。腾讯财经、腾讯科技、腾讯汽车推出特别策划《两会·深观察》,锚定下一个五年,倾听来自各行业的人大代表、政协委员、专家学者的声音,擘画中国经济发展蓝图。

文|崔东树( 中国汽车流通协会乘联分会秘书长)
编辑|杨布丁
2026 年作为 “十五五” 规划的开局之年,政府工作报告(以下简称“报告”)为汽车产业确立了 “稳消费、强升级、拓新域、优秩序” 的发展基调。报告明确以大宗消费提振为核心抓手,以新质生产力培育为主线,以高质量发展为根本目标,推动产业实现从规模扩张向价值跃升的关键转型。
在汽车方面,政府工作报告围绕 2500 亿元超长期特别国债支持的以旧换新、“人工智能 +” 深化应用、低空经济培育、具身智能未来产业布局、绿色低碳转型以及 “内卷式” 竞争深入整治六大方向,形成了系统部署。这一布局既立足短期稳定汽车市场大盘、释放内需潜力,又着眼长远构建智能出行与立体交通新生态,为我国从汽车大国向汽车强国迈进提供了清晰的政策路径与制度支撑。

一、2026年政府工作报告的汽车涉及方面
1、2025年工作回顾的汽车产业内容——新能源车产量超1600万辆
报告称,一年来, 我国发展向新向优、彰显蓬勃活力。产业结构持续优化, 高技术制造业、装备制造业增加值分别增长9.4%、9.2% , 工业机器人、集成电路产量分别增长28%、10.9% , 新能源汽车年产量超过1600万辆, 电动汽车充电设施突破2000 万个。单位国内生产总值能耗降低51% , 生态环境质量持续改善。

报告回顾2024年的汽车行业发展还提到,2024年新能源汽车年产量突破1300 万辆;根据国家统计局的数据,近几年的新能源车发展成绩是很明显的,2025年增量335万台、增25%的表现很好。
2、2026年政府工作任务——涉及汽车多次
2026年中国经济社会发展主要预期目标是:继续实施更加积极的财政政策。拟发行超长期特别国债1.3 万亿元, 持续支持 “两重” 建设、 “两新”工作等。
促进商品消费扩容升级, 安排超长期特别国债2500 亿元支持消费品以旧换新, 优化政策实施机制。设立1000亿元财政金融协同促内需专项资金, 组合运用贷款贴息、融资担保、风险补偿等方式, 支持扩大内需。扩大个人消费贷款和服务业经营主体贷款贴息政策支持领域, 提高贴息上限, 延长实施期限。
清理消费领域不合理限制措施, 释放文旅、赛事、康养等领域消费潜力。
纵深推进全国统一大市场建设。制定全国统一大市场建设条例。加强反垄断、反不正当竞争, 强化公平竞争审查刚性约束, 综合运用产能调控、标准引领、价格执法、质量监管等手段, 深入整治 “内卷式”竞争, 营造良好市场生态。
推进财税金融体制改革。加大财政资源和预算统筹力度, 提高国有资本收益收取比例。加强财政科学管理, 深化零基预算改革, 进一步扩大中央部门试点范围。健全地方税体系, 拓展地方税源。调整优化消费税征税范围、税率, 并推进部分品目征收环节后移。
二、对2026年车市的个人思考
我个人对2026年车市发展是充满信心的,经济增长平稳,个人消费仍有逐步稳增长空间,车市应该有更好的发展空间。
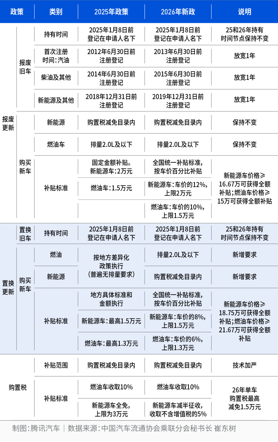
1、2026年是汽车消费支持政策结构性调整
2026 年我国拟发行1.3 万亿元超长期特别国债,发行规模与 2025 年保持一致,继续重点支持 “两重” 建设与 “两新” 工作,确保宏观政策的连续性与稳定性。
相较于 2025 年,今年国债资金的投向结构将进一步优化:用于消费品以旧换新的资金由 3000 亿元调整为 2500 亿元,同时精简补贴范围、聚焦汽车等大件耐用消费品,

2026年汽车以旧换新补贴政策由普惠式扩面转向按比例补贴的差异化政策,提升补贴效率,减少低效投入。同时继续保持新能源车置换补贴稍高于燃油车补贴的政策导向,有利于稳定新能源车可持续发展。
2、2026年汽车金融补贴带来巨大的发展空间
相较于2025年,2026年政策更注重资金杠杆效应与协同发力,新设1000亿元财政金融协同促内需专项资金,弥补了单纯财政补贴的局限性,通过贴息、担保等工具撬动社会与金融资源,放大内需拉动乘数。整体来看,今年特别国债政策稳总量、优结构、创新工具,既延续了逆周期调节力度,又摒弃大水漫灌模式,通过优化资金配置,兼顾短期内需扩容升级与长期新质生产力培育,政策实施更重效能、更具针对性。
1)住户存款暴增特色明显

根据中国人民银行的人民币信贷收支看,住户单位的活期存款持续保持高位,这些也有股市的保证金增长带来的2024年4季度以来的活期存款大增的特征。而定期存款转活期存款的特征较明显,带来2026年定期存款增113625亿元的较大特色。
2)住户贷款剧烈下降

根据中国人民银行的人民币信贷收支看,住户单位的贷款剧烈萎缩,尤其是住户单位的短期贷款剧烈萎缩到负值,降到-7940亿元,贷款规模大幅下降。
而住户的中长期贷款中的房贷方面出现剧烈的变化,从2020年峰值的666991亿元的增量变到2025年的增量仅有1836亿元,其中4季度的下降达到2208亿元。
3)政策鼓励购车贷款补贴贴息意义较大
因此稳定贷款规模是重要的稳定经济和银行体系的工作重点,为此提升贷款规模需要更多的政策支持。
新设1000亿元财政金融协同促内需专项资金,最大的受益就是汽车信贷,尤其是汽车贷款期限拉长,贷款贴息提升的政策是很大的促消费蛋糕。与往年直接发补贴、搞消费券不同,这次中央财政拿出了1000亿元专项资金,玩起了“财政金融协同”的新打法。简单说,就是财政出钱当“引子”,金融体系出钱当“主力”,合力把社会资金引向消费和投资。这1000亿怎么花?蓝佛安部长给出了清晰的“4+2”路线图: 4项定向支持民间投资:重点解决企业“不敢投、没钱投”的问题;2项支持居民消费:重点解决老百姓“不敢花、不愿花”的顾虑。
其中的汽车贷款贴息拉动居民贷款消费,国家帮你付一部分利息。比如个人消费贷款,财政直接贴息1个百分点,相当于银行降息,买车贷款少还钱。
信用卡分期也能“国补”:政策明确消费者刷信用卡买汽车,国家帮你承担一部分利息。而且此次贷款贴息的额度更高、限制更少。政策补贴取消了单笔消费贴息上限,每人在一家银行每年最高可享受3000元贴息,比之前大幅提高。
近期厂家推出7年低息贷款模式,年初以来的大量车企推出贷款新模式,降低首付,降低贷款利息,很多贷款低于存款利息,对很多投资的炒股的,其吸引力很大。
3、调整优化消费税征税范围、税率, 并推进部分品目征收环节后移
目前我国汽车领域主要涉及的税种是汽车购置税和消费税。在现阶段,除超豪华小汽车在零售环节加征消费税外,其它小汽车均在生产(进口)环节征收,隶属于中央税,而汽车购置税也是中央税的一部分。
将消费税划归地方税,必须要改变目前的征收方式。作为消费税课税对象的消费品的生产和消费,在各地分布很不平衡。有些地方是汽车生产大省,其产品在全国各地被消费;但有些地方是消费大省,却并不是生产大省。从征收成本来说,生产环节和进口环节最省事。所以,目前的征收环节,国内消费税主要是在生产环节,进口消费税在进口环节。
目前地方在快速增加的汽车销量中没有获得收益,相反却承担着汽车保有量快速膨胀后的交通拥堵成本和道路、停车场、充电桩等基础设施投入成本。汽车消费税变为地方税,将成为地方政府最为稳定的收入来源,消费税将成为当地最大的税种。如果地方政府不切实改善消费环境,促进和提升消费活动,那么,就会影响政府的税收,影响政府职能的发挥。所以,消费税划归地方,将征收环节后移,也可以推动地方政府增加服务意识,提高道路交通服务水平,促进当地车市发展和百姓出行。
4、纵深推进全国统一大市场建设:汽车产业破壁垒、优生态的关键保障
2026年《政府工作报告》提出“纵深推进全国统一大市场建设”,核心是破除地方保护与市场分割,释放超大规模市场红利。我们认为地方保护、市场分割是导致汽车行业产能分散、无序内卷、资源错配的核心根源,统一大市场建设正是破解行业痛点、优化产业生态的关键保障,推动产业从区域分散向全国协同、从无序竞争向规范发展转变。
规范地方招商行为、遏制行业内卷是必然选择。从制度建设来看,全国统一大市场建设条例出台,完善统计、财税、考核等制度,从顶层设计层面规范产业发展秩序,地方招商引资鼓励和禁止事项清单落地,直接针对“各地违规优惠补贴争抢项目、产能盲目扩张”问题,有效遏制地方保护主义,避免同质化产能过剩和恶性竞争,推动汽车产能全国统筹布局,引导资源向优势企业与核心区域集中,优化整体产业结构。从市场监管层面,相关部门多次批评汽车行业低价倾销、无序价格战扰乱行业生态,呼吁转向技术与品质竞争,2026年2月市场监管总局发布《汽车行业价格行为合规指南》,将价格监管常态化,严厉打击低价倾销、虚假宣传等行为,正是落实报告的核心建议,推动行业从低水平价格竞争转向技术、质量、服务的核心竞争,修复行业盈利生态。
从要素流动来看,汽车产业作为技术密集型产业,要素自由流动是协同创新的核心,统一大市场推动人才、技术、数据等要素高效配置,统一技术标准、数据共享机制,能有效破解智能网联、自动驾驶领域“各自为战、重复研发”的困境。同时,破除区域分割后,汽车流通、售后、充电等服务实现全国一体化,降低企业跨区域运营成本,打通产业链供应链堵点,充分释放超大规模市场的规模效应与集聚效应,这也是 “统一市场才能让中国汽车产业真正发挥规模优势,实现高质量全球化铺垫”的核心逻辑,为产业长期稳健发展注入持久动力。
5、期待长效措施——购车抵个税实施
个税减免的政策是有利于居民消费的利好政策,家庭购车应该与购房享受同样的免个税政策。比如每个家庭三年内有一次购车免税机会,购车可免除每月1000元个税,从缴纳车购税后分36个月抵充36000元个税缴税基数,这样既能促进消费,也平衡私人车辆挂靠公司抵税的不公平税收问题,能促进税收公平。
个人所得税的调节财富效应很明显,是重要的收入财富再分配手段。目前个人所得税的抵扣项中,购房贷款抵税,而购车不抵税,这也是严重的制约消费的问题。
从国家统计角度,居民购房是投资行为,不计入居民消费价格指数,而购车是消费,是计入居民消费价格指数。但目前,个人消费税的抵税是只有购房等情况能够抵税,而购车抵税的政策尚未出台。
税收调节是促进消费的重要手段,而目前的购房贷款抵个人所得税按统计角度是促进投资行为,而不是促进消费。要鼓励消费发展内循环,建议实施购车抵税的行为。
目前美国等国家采取购买新能源车抵税的做法,这也是调节消费的参考思路。我们如果实施购车抵税的政策鼓励,就会让更多人乐于买新车,促进消费可持续发展。
嘉喜配资提示:文章来自网络,不代表本站观点。